线上摇一摇
| 修订日期 | 修订人 | 修订描述 | 状态 |
|---|---|---|---|
| 2016-06-02 | 罗号 | 摇一摇活动前端页面新增微信开卡流程;新增会员等级抽奖概率;删除”未中奖说明、活动简介字段“ | 待开发 |
| 2016-06-16 | 罗号 | 升级线上摇一摇为互动营销,在运维后台可新增游戏中心栏目,上线的游戏信息可在运维后台编辑 | 待开发 |
| 2016-06-24 | 罗号 | 优惠券领取成功页面新增添加到卡包 | 待开发 |
06.02 修订说明
场景描述
品牌管理员在后台创建一个在线摇一摇的活动,活动创建后可以通过群发消息或微信自定义菜单邀请全品牌的会员玩游戏抽奖,加强互动性及消耗会员积分。
优势/劣势
同门店摇一摇相比,该游戏不需要iBeacon设备;但是该游戏不能分门店玩,只能整个品牌会员参与,通过游戏注册的会员只能分配到默认门店;
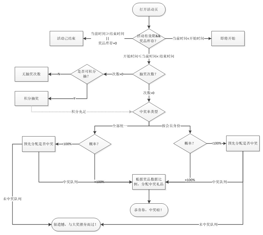
业务流程

涉及页面
PC管理后台 - 营销工具 - 线上摇一摇
活动列表
- 按活动的创建时间倒序排列;
- 可按活动状态查看;
- 活动可编辑、禁用、启用,暂不支持删除;
新增活动
字段说明
| 字段名称 | 是否必填 | 类型 | 说明 |
|---|---|---|---|
| 活动名称 | 必填 | 文本框 | 最多30个汉字,分享时做为分享的标题 |
| 活动时间 | 必填 | 时间选择器 | 开始时间和结束时间,结束时间不能≤开始时间 |
| 抽奖限制 | 必填 | 单选 | 值:无限制、有限制字段参考下表,默认无限制 |
| 积分消耗 | 选填 | 文本框 | 填写≥0正整数,默认为0,0表示不消耗积分 |
| 中奖率 | 必填 | 文本框 | 1-100以内的整数 |
| 奖品类型数 | 必填 | 文本 | 奖品类型的数量,最多6个 |
| 奖品发送方式 | 必填 | 单选 | 值:按每日发送、按活动期发送,默认为按每日 |
| 奖品类型 | 必填 | 单选 | 值:优惠券、积分,默认为优惠券,各类型配置自动见下表 |
抽奖限制(有限制) 补充字段说明
| 字段名称 | 是否必填 | 类型 | 说明 |
|---|---|---|---|
| 抽奖范围 | 选填 | 单选 | 值:每日、总共,在活动有效期内每日或总共的抽奖次数,默认为每日 |
| 抽奖次数 | 选填 | 文本框 | ≥0正整数,默认为0,0表示不限次数 |
| 积分抽奖 | 选填 | 复选 | 不默认勾选,勾选后表示抽奖次数用完后还可以消耗积分抽奖 |
奖品 - 优惠券 补充字段说明
| 字段名称 | 是否必填 | 类型 | 说明 |
|---|---|---|---|
| 优惠券 | 必填 | 从券卡选择优惠券,显示选择的优惠券名称 | |
| 奖品数量 | 必填 | 文本 | 大于0的正整数,数量的发送受 奖品发送方式 限制 |
| 有效期 | 必填 | 单选 | 1、自领取优惠券后的使用有效时间:大于0的正整数;2、指定时间段,选择券开始时间和结束时间,结束时间不能≤开始时间 |
| 使用说明 | 必填 | 文本域 | 优惠券的使用说明 |
| 会员中奖率 | 选填 | 复选 | 选择是否启用,如果启用根据会员等级设置奖品的中奖概率 |
奖品 - 积分 补充字段说明
| 字段名称 | 是否必填 | 类型 | 说明 |
|---|---|---|---|
| 赠送积分 | 必填 | 文本 | 奖励的积分数量,大于0的正整数 |
| 奖品数量 | 必填 | 文本 | 大于0的正整数,数量的发送受 奖品发送方式 限制 |
| 会员中奖率 | 选填 | 复选 | 选择是否启用,如果启用根据会员等级设置奖品的中奖概率 |
概率计算说明
计算类型:全部统一值计算
如果填写的值小于100%,需要先判断当前用户是否有中奖资格,如果有则再按 全部统一的值 与 奖品数量的概率值 计算中奖奖品;
功能拓展
- 摇一摇的H5模板可以对品牌定制开发,开发后只有当前品牌可见;
- 活动保存可以,全部资料可再次编辑,再次编辑后只对增量数据产生影响;
06.16 修订说明
场景描述
在运维后台创建游戏中心的栏目,比如:活动抽奖,可设置活动抽奖的游戏可见的品牌,已上线的游戏信息在运维后台看编辑。EZR支持免费的游戏及游戏定制。
06.24 修订说明
优惠券领取成功提示新增 立即领取,点击后调用微信的 HTML5网页发券(JS-SDK) 接口;